客户案例

扫地机器人是一种可以智能自动扫地的设备。有了扫地机器人就可以让你从此解放双手,不再受拖地扫地的痛苦,不仅省力还省心。如今的扫地机器人都非常的智能化,还有一些搭载了摄像头,能让你远程看到家中情况。扫地机器人是近些年很火热的一种家电,因为它可以帮我们清洁房屋,只需要给它提供足够的电,那么它就可以开始扫地工作,从此解放双手,获得更多的悠闲时光。
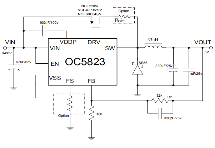
本文中主要介绍给扫地机做辅助供电的DC-DC降压芯片,其中耐压最大可达到5.5~60V,其中OC5820为5.5~40V输入,非常适合扫地机的输入电压场景。外置MOS的可做到最大5A的电流输出,内置MOS的芯片最大输出2.5A,可以很好的覆盖绝大多数客户在扫地机中的要求。
产品选型:

产品概述:
OC5823/5820/5822/5818是一款内置功率 MOSFET 的降压型开关模式转换器。本系列最大可支持5.5-60V 输入电源范围内使用,并且具有出色的线电压和负载调整率。
本系列采用PWM 电流模工作模式, 环路易于稳定并提供快速的瞬态响应。
本系列外部提供 FS 脚,可通过外接一个电阻设置工作频率,此引脚悬空默认开关频率为140KHz。
本系列集成了包括逐周期电流限制和热关断等保护功能。
本系列采用 SOP8 封装。
产品主要特点:
省掉BST自举电容
效率高达 93%
频率可调
热关断
逐周期过流保护
宽输入电压范围:最大支持60V
采用 SOP8 封装
产品典型电路图:


产品典型特性曲线图:



